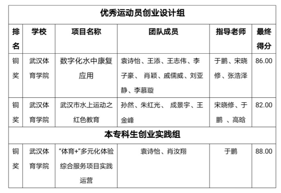
新闻网讯(通讯员 傅子越)10月25日,全国体育院校体育产业创新创业服务平台公布了第二届全国大学生体育产业创业大赛获奖名单。根据第二届全国大学生体育产业创业大赛获奖成果展示,运动训练学院参赛项目《武汉市水上运动之红色教育》;《“体育+”多元化体验综合服务项目实践运营》;《数字化水中康复训练应用》均获得铜奖。

本次大赛充分展现我院学子“敢闯能创”的良好精神风貌,我院将持续推动学生的创新创业能力发展,不断激发运训学子参与创新创业的信心和激情,努力培养创新型人才,进一步提升“双万计划”运动训练一流本科专业建设质量。